中铁三局集团有限公司(以下简称“集团”)主要从事交通基础设施工程建设施工,是全国首批工程总承包建筑企业,也是全国仅有的获得铁路货物运输许可证的两家施工单位之一。企业前身为铁道部第三工程局,2000年改制成立中铁三局集团有限公司,是世界“双五百强”企业——中国中铁股份有限公司的全资子公司,年经营及生产能力达600亿元以上。
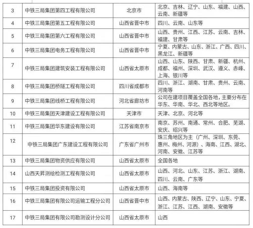
集团现有15家子公司,2家分公司,8个区域指挥部以及一批直属工程指挥部(项目部)、经营性中心等外派机构,分布在北京、上海、广州、成都、重庆、西安、兰州、银川、郑州、昆明、济南、南昌、杭州、福州等城市。业务范围分布在全国31个省、市、自治区,以及海外俄罗斯、印度、印度尼西亚、巴基斯坦、埃塞俄比亚、尼日利亚、乌干达等多个国家。
招聘单位 招聘专业 工程技术岗位:土木工程、桥梁工程、铁道工程、城市地下空间工程、道路桥梁与渡河工程、道路与铁道工程、交通工程、工程力学、给排水科学与工程、建筑电气与智能控制、建筑环境与能源应用工程、建筑学、建筑与土木工程、能源与动力工程、采矿工程、地质工程、测绘工程、地理信息科学、勘查技术与工程 工程试验岗位:材料科学及工程、无机非金属材料工程 物资机械岗位:机械工程、机械设计制造及其自动化、物流管理、物流工程 工程电气岗位:电气工程及其自动化、自动化、通信工程、交通运输、轨道交通信号与控制、车辆工程 安全管理岗位:安全工程、安全技术及工程、弹药工程与爆炸技术 工程经济岗位:工程管理、工程造价 财务管理岗位:财务管理、财政学、会计学、金融学、审计学、投资学、税收学 人力资源岗位:人力资源管理、劳动与社会保障 党务秘书岗位:汉语言文学、秘书学、新闻学等 行政办公岗位:行政管理、工商管理 法律合规岗位:法学类 招聘要求 1.全日制本科及以上学历高等院校2020届毕业生; 2.道德品质优秀,行为习惯良好,劳动观念强,在校期间无违纪违法记录; 3.学习成绩优良,已修完学校规定的文化基础、专业理论和实践课程并考核合格; 4.身心健康,外表端正,仪态大方,思想积极上进,青春有活力; 5.认同公司文化,吃苦耐劳,能够适应施工工作环境; 6.中共党员或优秀学生干部优先考虑。 薪酬待遇 公司的薪资结构包含岗位工资、年功工资、绩效工资、职称津贴、执业津贴、施工津贴、年终奖、荣誉奖、执业奖等,并缴纳“五险二金”等社会保险。 同时,员工享有年休假、探亲假、婚丧假、事假及其他国家法定的假期。集团为员工提供饮食、住房、交通、通讯、健康、生活、家庭、节日等方面的各种福利,并按照集团各级机关所在城市的落户政策,保障员工落户福利。 应聘方式 线上应聘。应聘者可在企业的招聘邮箱进行简历投递。简历命名方式为“学校+专业+姓名+性别”,投递资料应包括简历、就业推荐表、成绩单、获奖证书、写作材料等。工作人员会在七个工作日内予以回复,并组织在线面试。 联系方式 招聘邮箱:ztsjgbb@163.com 联系人:闫经理 联系方式:0351-8950631(座机号) 13453427911(手机号) 365604919(QQ号)



