黑龙江帕弗尔能源产业管理有限公司所属供电服务有限公司2025年高校毕业生招聘公告

一、公司简介
黑龙江帕弗尔能源产业管理有限公司为国网黑龙江省电力有限公司全资子公司,本次招聘单位为黑龙江帕弗尔能源产业管理有限公司所属供电服务有限公司(以下简称“供电服务公司”)。供电服务公司主要业务范围为受托开展县域乡镇供电所10 千伏及以下配电设施维护和检修、配网故障抢修、电费收缴及催费、计量采集设备拆装和故障处理、客户服务等。
二、招聘岗位
1.配电线路运检岗位:主要从事电力高处架线等作业。招聘需求计划约230人。
2.农网供电服务岗位:主要从事农网抄表、收费及现场供电服务等工作。招聘需求计划约55人。
招聘岗位均为供电服务公司乡镇供电服务一线技能岗位。各招聘单位按照所属地区进行招聘,录用后由招聘单位组织公开选岗(选择工作地点),派驻至乡镇供电所从事委托业务。各单位招聘需求如下:
备注:以上招聘人数为预计招聘人数,最终招聘数量将根据报名情况及上级单位核定情况相应调整。
三、招聘条件
(一)基本条件
1.优先招聘普通高等院校2025届毕业生,生源不足的情况择优招聘部分符合择业期政策的普通高等院校2023、2024届毕业生。
2.2025年7月底前取得毕业证,全日制本科及以上学历应聘人员需同时取得相应学位。学历与学位信息在“中国高等教育学生信息网”(学信网,http://www.chsi.com.cn)可查。
3.应聘人员年龄一般不超过28周岁(1997年7月1日及以后出生,以身份证出生日期为准)。
4.应聘人员应遵守国家法律法规,具有良好的思想品质和道德素质,诚信记录良好,无刑事犯罪和严重违规违纪记录,认同企业核心价值观,服从企业安排。
5.身体健康,体检合格。体检以国家《公务员录用体检通用标准(试行)》为基本标准,并具有正常履行岗位职责的身体条件,符合招聘岗位工作要求。
(二)岗位条件
除满足基本条件外,需同时满足申报岗位条件。
1.配电线路运检岗位:招聘电工类专业,优先招聘普通高等院校2025届全日制大学专科及以上学历毕业生,生源不足的情况择优招聘部分符合择业期政策的普通高等院校2023、2024届全日制大学专科及以上学历毕业生。
2.农网供电服务岗位:主要招聘电子信息类(计算机类、通信类)、其他工学类(机械工程类、自动化类)专业,优先招聘普通高等院校2025届全日制大学本科及以上学历毕业生,生源不足的情况择优招聘部分符合择业期政策的普通高等院校2023、2024届全日制大学本科及以上学历毕业生。
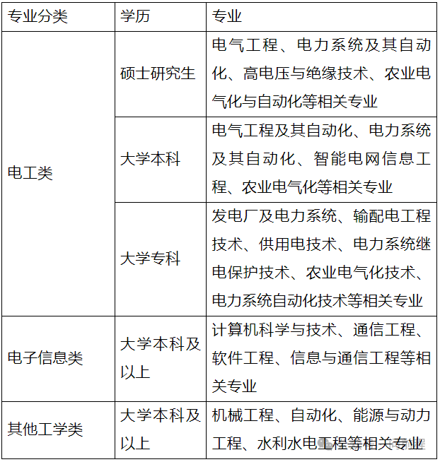
具体招聘专业如下:
备注:招聘专业指应聘人员主修专业(不包含辅修专业和第二学位),应与学籍验证报告中专业名称相一致。优先招聘以上专业,具体专业范围视报名情况由公司确定。
四、招聘程序
(一)网上报名
自招聘公告发布之日起,应聘人员通过登录黑龙江帕弗尔能源产业管理有限公司所属供电服务有限公司招聘平台(以下简称“招聘平台”,https://hlj-gf.ezhaopin.net.cn)进行注册报名。招聘平台为供电服务公司招聘信息发布、应聘人员报名的唯一渠道,其他报名方式无效。
(二)报名时间
报名时间自公告发布之日起至2025年5月18日,逾期不再受理。
(三)填报要求
应聘人员需在招聘平台填报个人信息,选择申报岗位和意向单位(仅可选择一个)。需如实填报相关信息、上传有关材料原件(二代身份证、加盖院校公章的成绩单、加盖院校公章的毕业生就业推荐表、在有效期内的学信网学籍验证报告、已取得的学历学位证书等)的彩色扫描件。应聘人员应保证所填信息完整、准确、真实,各相关字段均需填写。所填信息与实际情况不符的,将取消应聘资格。
备注:招聘平台报名必须填写全日制最高学历的学籍验证码。考生可登录中国高等教育学生信息网(https://www.chsi.com.cn),申请并上传PDF格式的《教育部学籍在线验证报告》,填写在线验证码,并确保《教育部学籍在线验证报告》在2025年12月31日前有效。
(四)现场资格审查
公司将根据招聘需求、报名情况对应聘人员简历进行择优筛选,通过招聘平台站内消息或邮件的方式通知初审通过的应聘人员,未通过初审的不再另行通知。应聘人员收到通知后,务必在规定时间内(具体时间见站内消息)登录招聘平台确认是否参加笔试(用户登录->站内信),并预约现场资格审查时段,逾期未确认视为自动放弃应聘资格。
应聘人员按照现场资格审查预约时间携带以下资料原件和复印件到国网黑龙江省电力有限公司管理培训中心(黑龙江省哈尔滨市香坊区香电街20号)进行资格审查,未通过现场资格审查的,取消应聘资格:身份证;已取得的毕业证学位证;在有效期内的学信网学籍验证报告;加盖院校公章的成绩单;加盖院校公章的毕业生就业推荐表;其他各类证书。
备注:现场资格审查时间过后,考试系统将关闭,未按时参加现场资格审查的应聘人员无法打印准考证和参加考试,请应聘人员务必在规定时间内完成现场资格审查环节。
(五)笔试及面试
1.笔试:通过现场资格审查的应聘人员方可参加笔试,笔试采用闭卷机考方式,时间初定于2025年5月24日(时间如有调整另行通知,以招聘平台发布的考试公告时间为准)。笔试分为配电线路运检岗位(电工类)、农网供电服务岗位(非电工类)两类,笔试大纲详见附件。笔试结束3个工作日内,考生可登录招聘平台查询本人成绩。
2.面试:公司将通过招聘平台站内消息或邮件的方式通知入围面试人员,未入围的不再另行通知。面试采取半结构化方式,主要考察应聘人员的综合素养,涵盖专业能力、价值匹配度、综合分析能力、沟通协调能力、语言表达能力、社会实践能力、心理素质等方面。面试具体时间另行通知,面试结束3个工作日内,考生可登录招聘平台查询本人成绩。
(六)拟录用人员公示
根据公司需求,依据应聘人员意向单位、笔试成绩、面试成绩,择优确定拟录用人员。公司将按照上级单位批复核准的拟录用人员在招聘平台进行公示,公示期为7天,未录用的应聘人员不再另行通知。
(七)体检
招聘单位统一组织拟录用人员体检,体检以国家《公务员录用体检通用标准(试行)》为基本标准,并具有正常履行岗位职责的身体条件,符合招聘岗位工作要求。体检不合格者,取消录用资格。
(八)办理录用手续
录用人员需按通知在规定时间报到,逾期未报到者,视为自愿放弃录用资格。入职报到时,招聘单位需查验录用人员身份证、毕业证、学位证等材料,未能按照招聘条件取得相关证书或无法证实相关证书真实性的,取消录用资格。查验证书无误后,与录用人员签订劳动合同,在试用期内开展岗位培训,试用期考试考核不合格、不胜任岗位工作的,依法依规解除劳动合同。
五、注意事项
(一)应聘人员需对个人信息的完整性、真实性和一致性负责,并妥善保管个人信息,防止信息被他人冒用。应聘人员填写的院校、专业等信息应与学籍验证报告一致,相关信息提交后不能更改,请仔细检查后再提交。笔试、面试均需携带身份证、准考证(现场资格审查环节打印)。
(二)有下列情形之一的,公司可取消应聘人员考试和录用资格:
1.伪造、涂改学历、学位及相关资格证书、获奖证明的;
2.在招聘平台报名期间,未按要求上传必要证明材料的;
3.伪造教育经历,修改毕业院校、所学专业名称的,虚报在校成绩的;
4.未能按招聘条件取得相关证书或无法证实相关证书真实性的;
5.体检不合格的;隐瞒个人真实身体状况、学习(工作)经历、违法犯罪记录的;
6.在应聘考试过程中作弊或协助他人作弊的;
7.破坏公司招聘秩序,造谣生事、在网络微信等平台发表不实言论的;
8.应予取消资格的其他情形。
(三)应聘人员资格审核工作贯穿于毕业生招聘的考试、申报、录用等所有环节,发现学籍等信息不真实、不准确,影响录用的,将取消应聘和录用资格。
(四)我公司不组织任何形式的考前培训,任何针对公司招聘笔试和面试的辅导班、考试材料、复习资料,均与我公司无关。我公司在招聘过程中不收取报名费、中介费、手续费、资料费等任何费用。请广大应聘人员提高警惕,谨防受骗,发现冒用我公司名义发布虚假信息的,可直接向当地公安机关报案。对应聘人员因虚假信息造成的损失,我公司不承担任何责任。我公司不负责招聘人员食宿、交通等相关费用。未经我公司允许,对发布我公司虚假招聘信息的个人或机构,我公司保留追究法律责任的权利。
(五)招聘平台(https://hlj-gf.ezhaopin.net.cn)为我公司发布招聘高校毕业生信息的唯一官方网站,未授权其他网站、社交媒体、个人或机构发布任何招聘信息。招聘相关公告、通知均通过招聘平台发布,请应聘人员密切关注招聘平台信息。
(六)录用人员仅在录用单位工作,不得跨单位流动。
(七)本公告最终解释权归黑龙江帕弗尔能源产业管理有限公司。
六、咨询电话
联系电话:0451-53687883
(为了给应聘毕业生提供更好的咨询服务,联系电话仅限应聘人员本人在招聘期间工作日拨打,谢谢配合)
招聘平台系统操作咨询:400-1608-589
附件:


