哈尔滨市急救中心,2025年招聘院前急救医生、院前急救护士等14人

  • 单位性质:未知
  • 单位行业:未知
  • 单位规模:--请选择--
  • 工作城市:黑龙江省哈尔滨市
  • 发布日期:2025-10-17 10:13
  • 浏览次数:206

公告详情

具体招聘岗位、条件及待遇公告如下:

一、招聘原则

招聘工作严格按照“公开、平等、竞争、择优”原则,严格选拔聘用。


二、招聘条件

(一)拥护中国共产党的领导,遵守中华人民共和国宪法、法律、法规;

(二)具有岗位工作所需要的专业素质和能力,身体健康;

(三)遵守纪律、品行端正,爱岗敬业,服从工作安排,有较强工作责任心和团体协作精神;

(四)具备拟报考岗位所需的岗位要求。


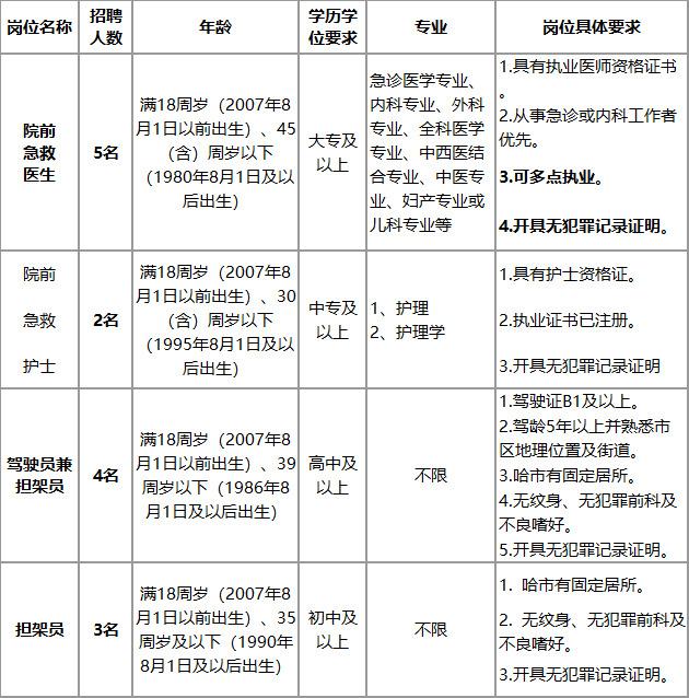
三、岗位、人数及具体要求

图片


四、下述人员不能报考

(一)曾受过刑事处罚或曾被开除公职的人员;

(二)尚未解除党纪、政纪处分或正在接受纪律审查的人员;

(三)涉嫌违法犯罪正在接受司法调查,尚未作出结论的人员;

(四)在各级公务员、事业单位招聘考试中被认定有作弊行为的或有报考不诚信记录,且处理期未满的人员;

(五)试用期内的公务员、事业单位工作人员;机关、事业单位辞退未满5年的人员;

(六)构成回避关系的(具体回避关系按照有关规定执行);

(七)现役军人。


五、薪酬待遇

(一)底薪加绩效工资:

医生岗位:8000-15000/月,

护士岗位:3000-6000/月,

驾驶员兼担架员岗位:4000-7000/月,

担架员岗位:4000-5000/月。

以上工资,多劳多得。


(二)其他福利待遇:缴纳五险、工会福利,连续工作1年以上享受带薪休假。


六、报名及资格审查

采取现场报名方式,同时进行现场资格确认。拟聘人员需提供材料:身份证、户口、毕业证、学位证、执业证、资格证书(以上材料均需原件及复印件)以及一张近期二寸彩色蓝底照片、开具无犯罪记录证明,司机岗位需提供驾驶证。现场报名时将上述材料一并带齐送至哈尔滨市急救中心人事科进行登记报名。不接受电话或口头报名。


七、考试办法

(一)医生、护士采取面试+笔试方式

1.面试内容

面试成绩总分为100分,主要测试应聘人员的专业知识、业务素质,以及应聘者求职动机以及语言表达能力、思维逻辑性与应变能力、人际关系和组织协调能力等综合能力的考核。

2.笔试内容

笔试成绩总分为100分,考生从题库随机抽取50道题,内容包括综合知识和专业知识。


(二)驾驶员兼担架员采取面试+笔试+技能测试方式

1.面试内容

面试成绩总分为100分,主要测试应聘人员的专业知识、业务素质,以及应聘者求职动机以及语言表达能力、思维逻辑性与应变能力、人际关系和组织协调能力等综合能力的考核。

2.笔试内容

笔试成绩总分为100分,考生从题库随机抽取一套。

3.技能测试

技能测试总分为100分,包含抬运患者和应聘者驾驶救护车辆进行场地测试和街试。


(三)担架员采取面试+体能测试方式

1.面试内容

面试成绩总分为100分,主要测试应聘者求职动机以及语言表达能力、思维逻辑性与应变能力、人际关系和组织协调能力等综合能力的考核。

2.体能测试

体能成绩总分为100分,担架员两人一组将工作人员放在担架板上从一楼抬到三楼,过程中保持平稳、匀速。


八、结果公示及聘用

医生、护士面试成绩占比为40%,笔试成绩占比为60%;驾驶员兼担架员面试成绩占比为30%,笔试成绩占比为30%,技能测试占比为40%;担架员面试成绩占比为40%,体能成绩占比为60%。根据综合成绩由高到低进行排名,被录用者需进行入职体检,试用期2个月后进行考核,合格后签订劳动合同,考核不合格的取消聘用资格。考核结果在哈尔滨市急救中心公众号进行公示。


九、说明

(一)应聘者应符合招聘岗位的资格条件,报名时提供的有关材料必须真实、准确,如有不符或弄虚作假的,一经查实,取消考试及聘用资格。

(二)体检不合格者不予录用。凡在体检中弄虚作假或者隐瞒真实情况的,取消聘用资格。

(三)报考人员体检不合格或自愿放弃聘用的,按总成绩由高分到低分依次递补一次。


十、招聘纪律

为使招聘工作公开、公平、公正,招聘工作由哈尔滨市急救中心纪检部门全程监督。


十一、注意事项

(一)报名时间:20251014-20251020日(工作日上午8:3011:30,下午13:0016:30)。

(二)报名地址:哈尔滨市急救中心二楼人事科(哈尔滨市道外区卫星路109号)

(三)联系人:王老师 咨询电话:0451-82469212


黑龙江绿地人力资源开发有限公司

20251014